ppµç×Ó(ÖйúÇø)¹Ù·½ÍøÕ¾

¹«Ë¾ÐÂÎÅ

ÐÂÆ·ÉÏÊÐ | ppµç×Ó(ÖйúÇø)¹Ù·½ÍøÕ¾»ùÒò°ÙÈտȸ˾úºËËá¼ì²â²úÆ·Õýʽ»ñÅú£¡

ppµç×Ó(ÖйúÇø)¹Ù·½ÍøÕ¾ 2024.09.10

ÎÄÕÂȪԴ£ºÓ®Ïí·Ö×ÓÕï¶Ï¹«Öںţ¨ID£º  daangenescb£©


¿ËÈÕ£¬£¬£¬£¬£¬£¬ £¬ppµç×Ó(ÖйúÇø)¹Ù·½ÍøÕ¾»ùÒò×ÔÖ÷Ñз¢µÄ¡°°ÙÈտȸ˾úºËËá¼ì²âÊÔ¼ÁºÐ£¨PCR-Ó«¹â̽Õë·¨£©¡±Í¨¹ý¹ú¼ÒÒ©Æ·¼àÊÓÖÎÀí¾ÖÉóÅú£¬£¬£¬£¬£¬£¬ £¬ÕýʽÉÏÊУ¡

ppµç×Ó(ÖйúÇø)¹Ù·½ÍøÕ¾

°ÙÈÕ¿ÈÔÙÏÖ

°ÙÈÕ¿ÈÊÇÓɰÙÈտȱ«Ìؾú£¨ÓֳưÙÈտȸ˾ú£©Ñ¬È¾ÒýÆðµÄ¼±ÐÔºôÎüµÀѬȾ² ¡£¡£¡£¡£¡£¡£¬£¬£¬£¬£¬£¬ £¬ÊÇÎÒÍõ·¨¶¨µÄÒÒÀàѬȾ² ¡£¡£¡£¡£¡£¡£¬£¬£¬£¬£¬£¬ £¬Æäµä·¶ÁÙ´²ÌåÏÖΪÕó·¢ÐÔ¾·ÂÎÐÔ¿ÈËÔ£¬£¬£¬£¬£¬£¬ £¬°é¿ÈËÔÄ©ÎüÆøÐÔºðÉù£¬£¬£¬£¬£¬£¬ £¬Î´¾­ÖÎÁÆÕß¿ÉǨÑÓ²»Óú´ï°ÙÌ죬£¬£¬£¬£¬£¬ £¬¹Ê³Æ¡°°ÙÈÕ¿È¡± ¡£¡£¡£¡£¡£¡£

ÈËȺ¶Ô°ÙÈÕ¿ÈÆÕ±éÒ׸У¬£¬£¬£¬£¬£¬ £¬Ó¤Ó×¶ùÔ½·¢Ò׸Р¡£¡£¡£¡£¡£¡£¹ØÓÚÓ¤Ó×¶ù£¬£¬£¬£¬£¬£¬ £¬Ñ¬È¾°ÙÈտȸ˾úµÄâïÊÑ»òÆäËûͬסְԱÊÇÖ÷ҪѬȾԴ ¡£¡£¡£¡£¡£¡£

½üÄêÀ´È«Çò¶à¹ú·ºÆð°ÙÈÕ¿ÈÒßÇ黨ÉýµÄÇéÐΣ¬£¬£¬£¬£¬£¬ £¬ÎÒ¹ú°ÙÈÕ¿ÈÒßÇé½üÄêÒ²³ÊÉÏÉýÇ÷ÊÆ ¡£¡£¡£¡£¡£¡£
ppµç×Ó(ÖйúÇø)¹Ù·½ÍøÕ¾
ppµç×Ó(ÖйúÇø)¹Ù·½ÍøÕ¾

°ÙÈÕ¿ÈÒßÇéÉÏÉýÊܶàÖÖÒòËØÓ°Ï죬£¬£¬£¬£¬£¬ £¬°üÀ¨Ò½ÎñÖ°Ô±¶Ô°ÙÈÕ¿ÈÊìϤºÍ¹Ø×¢¶ÈµÄÌá¸ß¡¢Ö¢×´¼à²âÃô¸Ð¶ÈµÄÌá¸ß¡¢×ÔȻѬȾºÍÒßÃçÃâÒß¾ù²»¿É»ñµÃÖÕÉú±£»£»£»£»£»£»£» £»¤¡¢Ê¢ÐÐÖÜÆÚµÄÓ°Ïì¡¢ºËËá¼ì²âÒªÁìµÄÍÆ¹ãʹÓÃµÈ ¡£¡£¡£¡£¡£¡£

°ÙÈÕ¿ÈÊ¢ÐÐÐÂÇ÷ÊÆ

¡¶Journal of Infection¡·½üÆÚ½ÒÏþµÄÁ½ÏîÑо¿ÏÔʾ£¬£¬£¬£¬£¬£¬ £¬°ÙÈÕ¿ÈѬȾµÄÖ÷ҪȺÌåÕýÔÚ±¬·¢¸Ä±ä£¬£¬£¬£¬£¬£¬ £¬´óÁä¶ùͯºÍÇàÉÙÄêµÄѬȾ±ÈÀýÕýÔÚÉÏÉý ¡£¡£¡£¡£¡£¡£

±±¾©¶ùͯҽԺ£º×ÔйÚÒßÇ鱩·¢ÒÔÀ´£¬£¬£¬£¬£¬£¬ £¬≥3ËêȺÌåµÄ°ÙÈտȲ¡ÀýÕ¼±ÈÏÔÖøÔöÌí£¬£¬£¬£¬£¬£¬ £¬ÆäÖÐ6-16Ë꣨ѧÁ䣩ȺÌåµÄ±ÈÀýÔöÌí×îΪÏÔÖø£¬£¬£¬£¬£¬£¬ £¬´Ó2019ÄêµÄ1.4%ÔöÌíµ½2023ÄêµÄ36.5% ¡£¡£¡£¡£¡£¡£
ppµç×Ó(ÖйúÇø)¹Ù·½ÍøÕ¾
±±¾©¶ùͯҽԺ°ÙÈտȲ¡ÀýµÄÄêËêÂþÑÜ
£¨2024ÄêÊý¾ÝΪ2024Äê1-2Ô²¡ÀýÊý¾Ý£©


Õã½­´óѧҽѧԺÁ¥Êô¶ùͯҽԺ£º´Ó2022ÄêÖÁ2024Ä꣬£¬£¬£¬£¬£¬ £¬6-18Ë껼ÕßÈËÊý´ó·ùÔöÌí£¬£¬£¬£¬£¬£¬ £¬Õ¼±È×î´ó£¨>52%£© ¡£¡£¡£¡£¡£¡£
ppµç×Ó(ÖйúÇø)¹Ù·½ÍøÕ¾
Õã½­´óѧҽѧԺÁ¥Êô¶ùͯҽԺ°ÙÈտȲ¡ÀýµÄÄêËêÂþÑÜ
£¨2024ÄêÊý¾ÝΪ2024Äê1ÔÂ1ÈÕ-2024Äê5ÔÂ8ÈÕ²¡ÀýÊý¾Ý£©


±ðµÄ£¬£¬£¬£¬£¬£¬ £¬¸´µ©´óѧÁ¥Êô¶ù¿ÆÒ½ÔºµÄÏà¹ØÊý¾ÝÏÔʾ£¬£¬£¬£¬£¬£¬ £¬°ÙÈÕ¿È·¢²¡ÂÊÔÚ5Ëê¼°ÒÔÉÏѧÁä¶ùͯÖÐÏÔ×ÅÉý¸ß£¬£¬£¬£¬£¬£¬ £¬ÇÒ»¼¶ù¼Ò³¤É¸²éÑôÐÔÂÊÒ²¸ßÓÚÈËȺÕûÌåˮƽ ¡£¡£¡£¡£¡£¡£

ÇàÉÙÄêºÍ³ÉÈ˰ÙÈÕ¿ÈѬȾµÄÖ¢×´½ÏÇᣬ£¬£¬£¬£¬£¬ £¬ÈÝÒ×±»ºöÂÔ£¬£¬£¬£¬£¬£¬ £¬¶øÇàÉÙÄêºÍ³ÉÈËѬȾÕßÓÖÊÇÓ¤Ó×¶ù°ÙÈտȵÄÖ÷ҪѬȾԴ ¡£¡£¡£¡£¡£¡£Òò´Ë£¬£¬£¬£¬£¬£¬ £¬ÔöÇ¿ÇàÉÙÄêºÍ³ÉÈ˵İÙÈÕ¿ÈÕïÖÎÓÈΪÖ÷Òª ¡£¡£¡£¡£¡£¡£

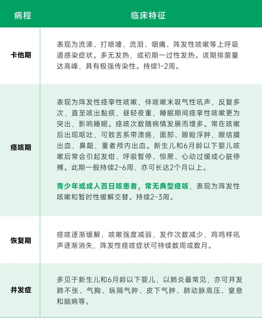
°ÙÈտȵÄÁÙ´²ÌåÏÖ

°ÙÈտȵÄDZÔÚÆÚͨ³£Îª5-21Ì죬£¬£¬£¬£¬£¬ £¬Æ½¾ù7-14Ìì ¡£¡£¡£¡£¡£¡£´ÓDZÔÚÆÚ×îÏÈÖÁ·¢²¡ºó6ÖÜÄÚ¾ùÓÐѬȾÐÔ£¬£¬£¬£¬£¬£¬ £¬ÓÈÒÔDZ԰¢ÚÄ©ÖÁ·¢²¡ºó2-3ÖÜÄÚѬȾÐÔ×îÇ¿ ¡£¡£¡£¡£¡£¡£

ppµç×Ó(ÖйúÇø)¹Ù·½ÍøÕ¾

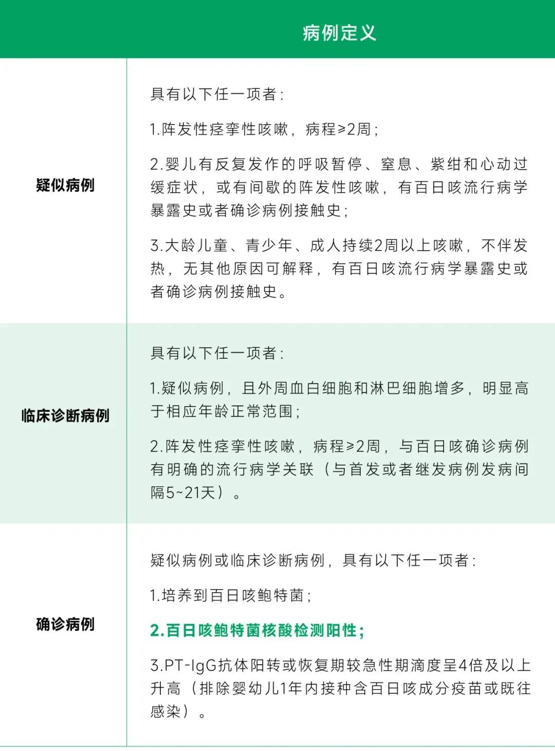
°ÙÈտȵÄÕï¶Ï

ƾ֤¡¶°ÙÈÕ¿ÈÕïÁƼƻ®£¨2023Äê°æ£©¡·£¬£¬£¬£¬£¬£¬ £¬°ÙÈտȵÄÕï¶ÏÐèÍŽáÊ¢Ðв¡Ñ§Ê·¡¢ÁÙ´²ÌåÏÖ¡¢ÊµÑéÊÒ¼ì²é¾ÙÐÐ×ÛºÏÆÊÎö ¡£¡£¡£¡£¡£¡£

ppµç×Ó(ÖйúÇø)¹Ù·½ÍøÕ¾

ppµç×Ó(ÖйúÇø)¹Ù·½ÍøÕ¾»ùÒò°ÙÈտȸ˾úºËËá¼ì²â²úÆ·½ÓÄÉË«°Ð±ê¼ì²â£¬£¬£¬£¬£¬£¬ £¬°ü¹Ü¼ì²âЧ¹ûµÄ׼ȷÐÔ£¬£¬£¬£¬£¬£¬ £¬ÊÊÓÃÓÚ¸÷¸öÄêËê¶Î»¼ÕߵİÙÈÕ¿ÈÕï¶ÏºÍÅбðÕï¶Ï£¬£¬£¬£¬£¬£¬ £¬ÊµÏÖ¿ìËÙÃ÷È·²¡ÒòºÍÖ¸µ¼ºÏÀíÓÃÒ©£¬£¬£¬£¬£¬£¬ £¬ÓÐÖúÓÚËõ¶Ì²¡³Ì¡¢½µµÍÖØÖ¢ÂÊ¡¢ïÔÌ­²¢·¢Ö¢ ¡£¡£¡£¡£¡£¡£

ppµç×Ó(ÖйúÇø)¹Ù·½ÍøÕ¾»ùÒòÉî¸ûºôÎüµÀѬȾºËËá¼ì²âÁìÓò¶àÄ꣬£¬£¬£¬£¬£¬ £¬Æ¾Ö¤ºôÎüµÀ²¡Ô­Ê¢ÐÐÌØµã¡¢ÁÙ´²ÕïÁÆÐèÇóºÍÉҽ¸ÄÕþ²ß£¬£¬£¬£¬£¬£¬ £¬Ò»Ö±¸»ºñ²úÆ·ÖÖÀà¡¢ÍêÉÆ²úÆ·¼Æ»®£¬£¬£¬£¬£¬£¬ £¬ÐγÉÁËÇкϲ¡Ô­Ê¢ÐС¢ÁÙ´²¼ì²â¡¢Ò½ÁÆÓöÈÈý¸ö·½ÃæÐèÇóµÄºôÎüµÀ²¡Ô­ÌåºËËá¼ì²âÕûÌå½â¾ö¼Æ»®£¬£¬£¬£¬£¬£¬ £¬ÖúÁ¦ºôÎüµÀѬȾ²¡µÄ¾«×¼ÕïÁÆ ¡£¡£¡£¡£¡£¡£

ppµç×Ó(ÖйúÇø)¹Ù·½ÍøÕ¾


²Î¿¼ÎÄÏ×£º
[1] ¹ú¼ÒÎÀÉú¿µ½¡Î¯°ì¹«Ìü, ¹ú¼ÒÖÐÒ½Ò©¾Ö×ÛºÏ˾. ¹ØÓÚÓ¡·¢ÊóÒßµÈѬȾ²¡ÕïÁƼƻ®£¨2023Äê°æ£©µÄ֪ͨ.
[2] ¹ú¼Ò¼²¿Ø¾Ö×ÛºÏ˾, ¹ú¼ÒÎÀÉú¿µ½¡Î¯°ì¹«Ìü. ¹ØÓÚÓ¡·¢°ÙÈÕ¿È·À¿Ø¼Æ»®£¨2024Äê°æ£©µÄ֪ͨ.
[3] ÖлªÒ½Ñ§»áѬȾ²¡Ñ§·Ö»á¶ù¿ÆÑ¬È¾Ñ§×é, ¹ú¼ÒÎÀÉú¿µ½¡Î¯ÄÜÁ¦½¨ÉèºÍ¼ÌÐø½ÌÓý¶ù¿Æ×¨Î¯»áѬȾ×é, ÖйúÁÙ´²Êµ¼ùÖ¸ÄÏͬÃËÒªÁìѧרί»á, µÈ. Öйú°ÙÈÕ¿ÈÕïÁÆÓëÔ¤·ÀÖ¸ÄÏ£¨2024°æ£©. ÖлªÒ½Ñ§ÔÓÖ¾, 2024, 104(15):1258-1279.
[4] Hu Y, Guo M, Yao K. Infections in preschool and school-aged children are driving the recent rise in pertussis in China. J Infect. 2024;88(6):106170.
[5] Liu Y, Ye Q. Resurgence and the shift in the age of peak onset of pertussis in southern China. J Infect. 2024;89(2):106194.
[6] ÔøÃµ£¨Ö÷ÈÎҽʦ£©£¬£¬£¬£¬£¬£¬ £¬¸´µ©´óѧÁ¥Êô¶ù¿ÆÒ½Ôº£¬£¬£¬£¬£¬£¬ £¬2024ÌìÏÂÒßÃçÓ뿵½¡´ó»á£¬£¬£¬£¬£¬£¬ £¬°ÙÈÕ¿ÈÔ¤·ÀºÍÕïÖεÄÁÙ´²Êµ¼ùÖ¸ÄϽâ¶Á ¡£¡£¡£¡£¡£¡£


¡¾ÍøÕ¾µØÍ¼¡¿¡¾sitemap¡¿